Android Activity
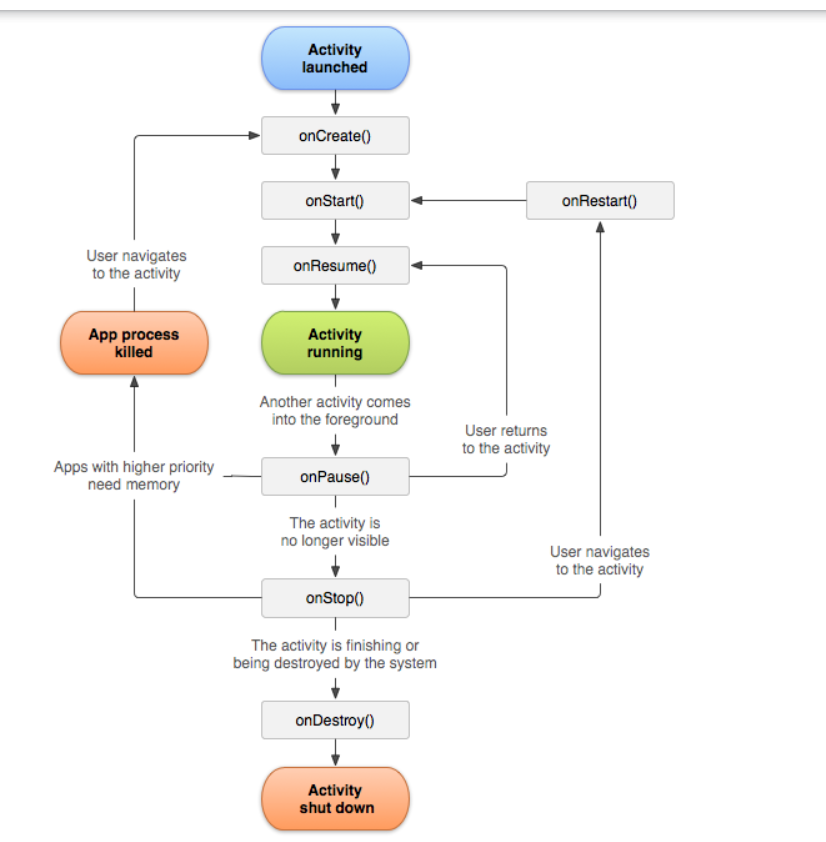
Activity 生命周期图

上面看到的就是activity的生命周期图
代码演示生命周期
用Android studio创建一个empty项目,在MainActivity.java 中重写声明周期方法并打印语句,再启动项目,用模拟器操作手机,查看控制台语句即可看到Activity的声明周期情况。
1 2 3 4 5 6 7 8 9 10 11 12 13 14 15 16 17 18 19 20 21 22 23 24 25 26 27 28 29 30 31 32 33 34 35 36 37 38 39 40 41 42 43 44 45
| public class MainActivity extends AppCompatActivity {
@Override protected void onCreate(Bundle savedInstanceState) { super.onCreate(savedInstanceState); setContentView(R.layout.activity_main); System.out.println("A onCreate"); }
@Override protected void onStart() { super.onStart(); System.out.println("A onStart"); }
@Override protected void onResume() { super.onResume(); System.out.println("A onResume"); }
@Override protected void onPause() { super.onPause(); System.out.println("A onPause"); }
@Override protected void onStop() { super.onStop(); System.out.println("A onStop"); }
@Override protected void onDestroy() { super.onDestroy(); System.out.println("A onDestroy"); }
@Override protected void onRestart() { super.onRestart(); System.out.println("A onRestart"); } }
|